上海高校科技成果转化发展迅速。截至2025年2月,上海市共有20所高校建有专门的技术转移机构。其中,2025年,上海交通大学已累计建成校企联合研发平台超200个,合同经费超30亿元;复旦大学共转让、许可科技成果311项,转让、许可、作价投资合同金额11.32亿元,同比增长近60%;华东师范大学合同转让金额达到10.3亿元,相比2024年翻了一倍有余。
高校科技成果转化办公室工作人员如何看待自己当前工作的重点和难点?为此,澎湃研究所研究员于2026年2月走访复旦大学、上海交通大学和华东师范大学等高校科技成果转化部门,就上述问题与相关负责人进行了深入交流。并参考牛津大学针对英国科技成果转化情况的最新报告,总结上海创新做法和面临挑战形成此文。

上海新做法:进一步剪除“细绳子”
在国家指明方向[1]的基础上,科技成果转化的具体执行方案很大程度上由高校自主制定。前者被称为“粗绳子”,指的是宏观、顶层、制度性的大障碍;后者被称为“细绳子”,指的是微观、基层、操作性的小堵点。上海交通大学先进产业技术研究院副院长刘欢喜认为,“粗绳子”障碍已经不存在,当前做好科技成果转化的关键是高校要剪除“细绳子”。
2025年12月,科技部副部长陈家昌在《国务院关于促进科技成果转化工作情况的报告》中指出,部分高校院所存在成果转化内部管理职责不清,尽职免责和容错机制不完善等问题。据《中国科技成果转化年度报告2025》,全国仅有26.7%的高校和科研院所成立了科技成果转化机构。
“国家文件已经很多了,但很多高校还是不敢做,内部制度和流程不清晰,落地效果不好,”刘欢喜说,“一个成果转化项目,需要经历哪些流程,每个环节的规则是什么,应该去找谁、谁来做,风险如何管控,怎么起到鼓励的效果……这些学校自己都要规定清楚。”刘欢喜感到很多“细绳子”堵点只有在实操中才会显现,需要自主摸索出来,才能真正找到症结所在,从而更好地解除。
上海高校总体走在全国前列。2023年,上海市发布《科技成果转化创新改革试点实施方案》,面向本市高校实施7项改革试点任务。以华东师大为代表的高校正是抓住了此次试点机会,开始大刀阔斧地进行校内科技成果转化改革。改革试点发布已过去两年,2025年以复旦、交大和华东师大为代表的三所高校在进一步推动校内科技成果转化制度建设方面有如下新进展。
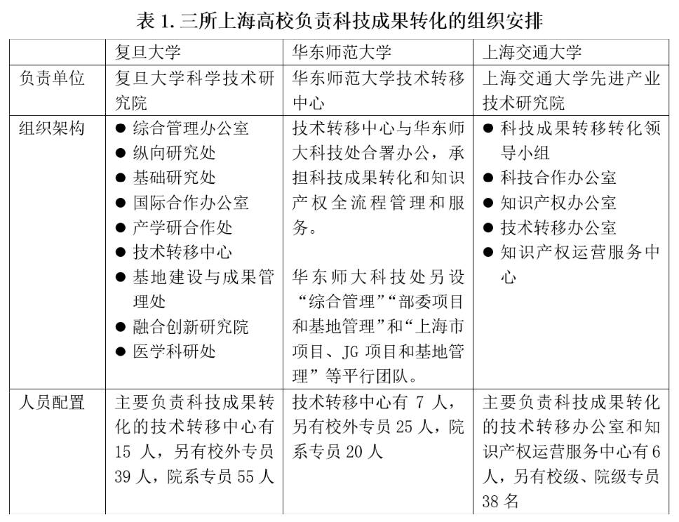
第一,进一步简化校内科技成果转化的相关流程,降低行政成本。复旦、上海交大、华东师大三所高校均成立了统筹部门(参见表1),把校内外流程打通,老师只对接一个窗口/专员即可完成所有申请,提高了效率,避免各个部门之间“踢皮球”,主体责任不清楚,转化流程繁琐、模糊、不合理等情况。

数据来源:复旦大学:https://ist.fudan.edu.cn/Data/List/zzfw;华东师范大学:https://kjc.ecnu.edu.cn/15/9d/c8518a398749/page.htm、https://kjc.ecnu.edu.cn/59/11/c8520a743697/page.htm;上海交通大学:https://aitri.sjtu.edu.cn/aitri/strut ;人员配置数据由各高校提供。谢秋伊制表。

图说:华东师范大学技术转移中心大刀阔斧地简化和优化了原有科技成果转化管理办法,将13份分散的文件浓缩成3份管理办法。图片来源:华东师范大学科技处
交大的转化服务尝试更往“前”一步,让专员主动找老师。上海交通大学让技术转移专员主动找老师,由他们负责拉动包括项目挖掘、概念验证、知识产权管理、市场分析、投融资对接和产业资源协调等全流程“进度条”。刘欢喜说,这些专员一对一“7X24”小时为老师提供“管家式”服务,负责主动推进项目进度,最大程度上减少了老师需要付出的精力。
第二,“全赋权”改革降低创业成本。三所高校都提到了允许教师在创业初期免费使用知识产权的创新安排。这种安排鼓励教师先去尝试产业化,学校不占股,仅在一定期限内(6-10年不等)盈利后按约定比例返还收益,未盈利前无需支付费用。这种“先赋权,后转让”有效降低了创业启动成本。

图说:上海交通大学全国首创“全赋权”“双赋权”等模式,IP转让可分3-7年付清,降低创业起步成本。图片来源:上海交通大学先进产业技术研究院
第三,科技成果单列管理改革。成果作价入股形成国有股权后,这些股权被视为国有资产。对国资的考核往往强调“保值增值率”和“流动性”(即要求尽快退出变现,落袋为安)。然而,硬科技企业的成长周期通常很长(5-10年),前几年往往是烧钱研发、负收益的状态。如果考核机制要求“每年必须增值”或者“几年内必须退出(避免持股风险)”,就会形成巨大的短期压力,导致高校院所被迫在估值较低时(如A轮)就卖掉所有股权,无法分享企业成长带来的长期红利,既违背了“长期主义”的科研规律,也造成了国有资本潜在长期收益的流失。如果作为国有资产的科研成果市场化定价问题不解决,高校科研人员和管理人员对国有股权的管理有较大顾虑。
上海交通大学率先承担了科技成果单列管理改革任务,相关改革经验进行了复制推广。当前,在交大和华东师大,职务科技成果无形资产在国有资产管理中实行单列管理;根据科技成果是否能转化,分别标记“研究阶段”和“开发阶段”;研究阶段不做无形资产记账和资产确认;有转化意向后,按成果取得及维持的费用确定账面价值。这样就避免了早期成果价值不明,导致账目混乱或估值不清的情况。
第四,更加保护教师权益、鼓励教师创业。免责方面,三所高校都出台了免责具体文件。仲实介绍“只要老师是按流程办事,原则上不会出任何问题。”鼓励方面,上海交通大学率先专设科研人员从事技术转移转化的职称评定制度;华东师大允许科研人员延期支付赋权成果的30%的对应价值,如到时无法支付,还可以通过“成果回转”机制,将赋权成果返还到学校销账。
澎湃研究所研究员调研发现,2023年后上海高校科技成果转化建设工作明显加速。“虽然之前也一直在做,但这两年才‘真做’,受到关注更多,我们的压力特别大。”工作人员如此表示。
挑战:行政班子打造市场化服务的两个办法
在完善“细绳子”的基础上,当前工作重点是提高转化服务水平。熊申展告诉澎湃研究所:“框架已经搭得差不多了,现在的难点是推动项目产业化落地,这要求我们在公司运营、产品开发和商业模式上也能提供支持”。仲实认为“现在制度层面已经没有明显的堵点了,难的是我们能不能真的懂产业、找对资源。这是市场化能力的问题,对高校来说难度不小。”
多项研究表明,中国高校科技成果转化工作在服务质量方面存在明显短板,突出表现为技术转移队伍专业化程度不足,以及与企业、投资机构的联动能力偏弱等现象。业内普遍认为,这与高校科技成果转化办公室的行政化运作模式密切相关——不少办公室人手有限、以行政编制为主,日常工作更多停留在审批、盖章和文件管理层面。数据显示,全国平均每所高校仅配备专职科技成果转化人员4.49 人。此外,也有工作人员提到,当学校与国有企业合作时,也因国有企业的管理偏行政化导致沟通阻碍较多。
高效行政班底难以提供市场化转化服务是一个世界性挑战。英国媒体《泰晤士报》于2025年11月发表批评称,英国负责商业化的大学技术转移办公室(TTO)作为内部行政机构效率低下且短视,与投资机构和企业的利益存在结构性差异。他们持有大量股份却没有为初创企业提供足够的支持,特别是在提供资金类的支持方面格外薄弱,导致大量有潜力的英国企业未能获得有效支持。
澎湃研究所针对华东师大、复旦、交大的调研显示,上海高校当前应对这一挑战的思路是撬动外部资源以补足专业能力的缺失,具体分两步。
一是通过外聘兼职的方式提高技术转移专员的队伍专业度。上海交通大学知识产权运营服务中心仅2位有编制的技术转移专员,但外聘了36名兼职专员。这些专员主要来自其他市场化机构。交大为这部分专业化团队提供市场化薪酬,执行末位淘汰制管理,并且支持专员职称评定。
二是通过与第三方合作增强服务能力,搭建成果转化“生态圈”。常见第三方包括各类投资机构提供概念验证的资金,孵化器和产业园提供孵化载体,大企业提供应用场景,市场化的技术转移机构提供专业化服务,以及地方政府提供综合资源对接。
仲实说复旦大学正尝试建立科技成果转化“大生态圈”,包括复旦大学科学技术研究院、学校相关职能部门、学校六大创新学院、复旦大学国家大学科技园、复旦科创母基金、上海祖泉创新转化研究院等机构。
交大试图打造一个开放型技术中心,与企业伙伴、服务机构和地方政府紧密合作。地方政府通过对接专员推动项目落地,服务机构寻找技术与企业合作获益,投融资机构寻找创业项目投资。
华东师大将探索“全链条统筹+分阶段支持”的模式。技术转移中心负责跟进整个转化流程,持续监督推进情况,确保“接力式”服务高效运行。优先支持产业需求明确、技术攻关迫切的项目。
“构建生态”也是牛津大学校长艾琳·特雷西(Prof.Irene Tracey)在2023年发表的《大学衍生公司独立评估报告》(Independent Review of University Spin-out Companies)中为英国高校提出的建议。
她说:“应当优先快速创建具有市场竞争力的衍生企业。长远来看,英国的目标应当是构建高效的大学衍生企业生态系统,让大学在建立公私合作机制中发挥关键作用,推动整个生态系统的成熟发展。”
她认为,这种生态系统中应当包含学术创始人、资深初创企业运营者、知识产权人才、孵化器等专业服务机构、投资机构、大型科技企业、高校提供的基础设施和优秀技术转移员工等角色。
特雷西校长还提出了以下建议,可为中国高校借鉴:第一,英国大学鼓励创业者、投资人、企业和学校共同参与制定科技成果转化政策。第二,通过英国高等教育创新基金,减少大学从科技成果转化收入中获取承担技术转让办公室成本的压力,并增加公共财政对概念验证资金的资助。第三,为小型研究型大学的衍生企业创建共享技术转让办公室,以帮助预算不足的高校形成规模效应。
结语:区域创新生态中的高校角色再提位
高校教师参与成果转化的热情正在提升。新时期,高校作为原创技术的主要来源,应在区域创新生态中发挥更有机的作用。
高校创新比企业创新更有前瞻性。仲实认为,高校应专注于企业未来3–5年的技术方向,这些技术由于企业面临生存压力很难做好。刘欢喜也指出,高校在合作网络中最大的吸引力仍是其最接近原创技术源头的结构性特点。
有了技术“苗子”后,高校应将这些成果有效传导至最适合孵化它的主体手中,从而最大化其对区域创新的带动作用。上海高校打造开放式创新生态,正是一种建设这种网络的努力。
高校“搭台”,能否真正运转起来,取决于后续合作机制的设计与执行。不少高校科技成果转化办公室负责人仍以行政管理背景为主,如何高效领导,如何与专业、市场化主体的合作,是一道更难的题。
尾注:
[1] 相关改革意见文件参照:《教育部 科技部关于加强高等学校科技成果转移转化工作的若干意见(2016)》《上海市科技成果转化创新改革试点实施方案(2023)》等文件和二十大、“十五五”规划等顶层文件的相关表述。
阅读原文
记者丨谢秋伊
来源丨澎湃新闻
编辑丨王蓝萱
编审丨戴琪