English Français Русский
学校章程
校情简介
学校领导
机构设置
院系设置
校史沿革
学校标识
党务公开
信息公开
学生就业
本科生招生
研究生招生
继续教育
International Students
学术组织
研究机构
学科建设
学报
学术期刊
学术文化
大夏学堂
本科生教育
研究生教育
高层次人才
教师名录
人才招聘
国际交流
港澳台交流
国际中文教育
上海纽约大学
国际本科教育
教育基金会
校友会
学生工作部
学生资助管理中心
心理健康教育与咨询中心
学生校长助理
校历
班车时刻表
当前位置: 首页 / 通知公告 / 正文
各位老师、同学:
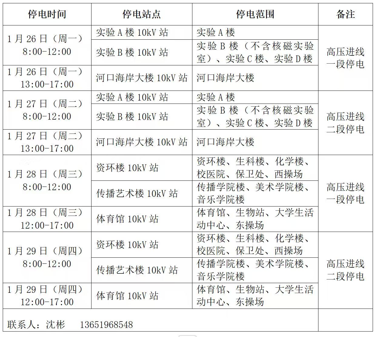
为了排除高压变配电站安全隐患,根据DL/T596-2021《电力设备预防性试验规程》相关规定,学校每年组织对高压变配电站开展电气试验维护工作。现定于2026年1月26日至2月3日期间对部分高压变配电站开展电气试验维修保养,试验期间需停电,请各单位在停电期间安排安全管理人员,防止各类因停电导致的事故发生。具体停电时间及范围如下:
闵行校区
普陀校区
谢谢各单位支持与配合。
特此通知。
后勤保障部
2026年1月19日